堺市子育て世帯等空き家活用定住支援事業補助金交付要綱
更新日:2026年4月20日
1 補助金の名称
補助金の名称は堺市子育て世帯等空き家活用定住支援事業補助金(以下「補助金」という。)とする。
2 補助金の目的
補助金は、本市内の空き家を購入し、市外から本市に転入又は本市内の賃貸住宅から転居した子育て世帯等に対して、空き家の購入費用の一部を補助し、空き家の活用と流通の促進、及び子育て世帯等の市内からの転出抑制と市外からの転入及び本市への定住を促進することを目的とする。
3 用語の定義
(1)空き家 売買契約時点で現存する建築物及び土地で、次に掲げる要件の全てを満たすものをいう。
1.その全てが居住その他の使用がなされていないことが常態であるもの。
2.建築工事が完了した日から起算して1年以上経過し、居住の用に供されたことがあるもの。
(2)若年世帯 補助対象空き家の売買契約を締結した年度の4月1日時点で申請者または配偶者等のいずれかの満年齢が39歳以下の世帯をいう。
(3)子育て世帯 申請時点において、子(補助対象空き家の売買契約を締結した年度の4月1日時点で満年齢が17歳以下)を有し、かつ、補助対象住宅に同居している世帯をいう。
(4)建物状況調査 宅地建物取引業法第34条の2第1項第4号に定める建物状況調査等、建物の状況が分かる調査をいう。
(5)長屋住宅 2以上の住戸又は住室を有する建築物で隣接する住戸又は住室が開口部のない壁又は床を共有し、廊下、階段等の共用部分を有しないものをいう。
(6)申請者 この要綱による補助金の申請をしようとする者をいう。
(7)配偶者等 配偶者、堺市パートナーシップ宣誓書受領証の交付を受けたパートナー、堺市ファミリーシップ宣誓書受領証の交付を受けたパートナー及び届出をしないが事実上婚姻関係と同様の事情にある者をいう。
(8)転入 市外から転入し、本市の区域内に住所を定めることをいう。
(9)転居 本市の区域内において住所を変更することをいう。
(10)空き家活用型 売買契約を締結した空き家に、補助対象世帯が居住することをいう。
(11)空き家建替型 売買契約を締結した空き家が昭和56年5月31日以前に建築されていた場合に、補助対象世帯がその空き家を取り壊し、建て替えた住宅(以下、建替住宅という。)に居住することをいう。
4 堺市補助金交付規則との関係
補助金の交付については、堺市補助金交付規則(平成12年規則第97号。以下「規則」という。)に定めるもののほか、この要綱に定めるところによる。
5 補助事業等
(1)補助対象世帯は、若年世帯、子育て世帯のいずれかに該当し、別表第1に掲げる要件をすべて満たすものとする。
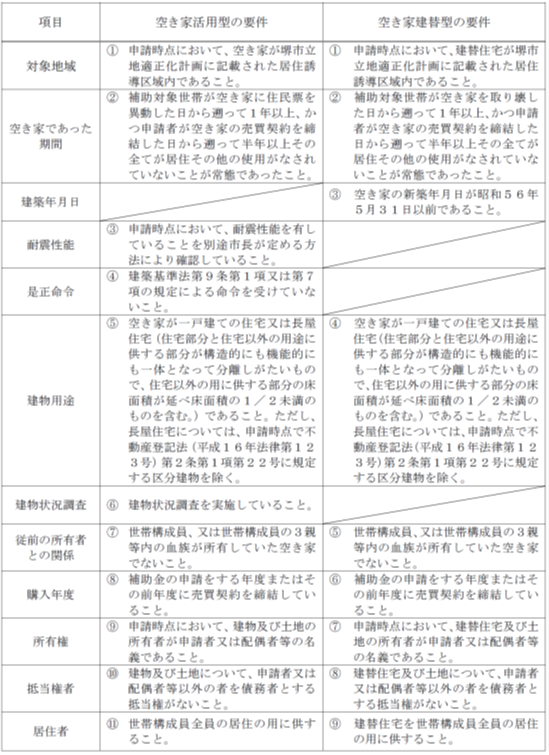
(2)補助対象空き家は、空き家活用型、空き家建替型のいずれかに該当し、別表第2に掲げる各型の要件をすべて満たすものとする。
(3)補助対象経費は、補助対象世帯が補助対象空き家の購入に要した費用(売買契約書における土地代金及び建物代金(消費税及び地方消費税相当額を除く。)の合計)とする。ただし、空き家建替型の場合は建物代金を除くものとする。
6 補助金の額
補助金の額は、毎年度の予算の範囲内で補助対象経費に2分の1を乗じた額又は120万円のいずれか少ない額とする。ただし、千円未満の端数は切り捨てるものとする。
7 補助金の交付の申請
(1)申請者は、堺市子育て世帯等空き家活用定住支援事業補助金交付申請兼実績報告書(様式第1号)を市長に提出しなければならない。
(2)補助金の交付申請に当たり、別表第3に掲げる書類を添付しなければならない。なお、規則第4条及び第13条に規定する書類の提出は省略するものとする。
(3)申請者は、補助金の交付の申請を当該年度の5月1日から1月末開庁日までの期間に行うものとする。ただし、補助金交付申請額の合計が予算に達した時点で受付を終了する。
(4)補助金の交付は、一の世帯につき1回を限度とし、かつ、一の空き家につき1回を限度とする。
8 補助金の交付の条件
申請者は、事業の実施に当たり、次の条件を遵守しなければならない。
(1)補助金は、その目的以外に使用してはならないこと。
(2)規則の規定に従うこと。
9 補助金の交付決定及び額の確定
(1)市長は、補助金の交付の申請を受理したときは、これを審査し、適当と認めたときは、交付の決定及び補助金の額の確定を行い、堺市子育て世帯等空き家活用定住支援事業補助金交付決定通知兼確定通知書(様式第3号)により、申請者に通知するものとする。
(2)市長は、審査の結果、補助金を交付することが適当でないと認めたときは、速やかにその旨を堺市子育て世帯等空き家活用定住支援事業補助金不交付決定通知書(様式第4号)により申請者に通知するものとする。
10 交付申請の取下げ
補助金の交付決定及び額の確定通知を受けた者は、通知を受けた日から起算して7日以内に交付の申請を取り下げることができる。
11 補助金の交付
(1)補助金は、規則第14条第1項の規定による補助金の額の確定後に交付する。
(2)補助金の交付決定及び額の確定通知を受けた者は、堺市子育て世帯等空き家活用定住支援事業補助金交付請求書(様式第5号)により、補助金の額の確定通知を受けた日から起算して14日以内に、補助金の交付請求を市長に対して行わなければならない。
12 協力
市長は、補助金の交付を受けた者に対し、補助事業の効果検証及び市が取り組む住宅施策の推進に係る事項について協力を求めることができる。
13 財産の管理及び処分の制限
(1)補助金の交付を受けた者は、補助金の交付を受けた日から起算して10年間、補助対象住宅を市長の承認を受けないで、補助金の交付の目的に反して処分(使用し、譲渡し、交換し、貸し付け、又は担保に供することをいう。)してはならない。
(2)補助金の交付を受けた者は、上記(1)に規定する期間内に、やむを得ない事情により補助対象住宅の処分(以下「財産処分」という。)を行う場合は、市長に対し、財産処分承認申請書を提出し、その承認を受けなければならない。ただし、補助対象住宅が災害又は火災によって使用できなくなった場合、若しくは立地上又は構造上危険な状態にある場合に財産処分を行ったときは、財産処分実施後の報告をもって財産処分承認申請書の提出に代えることができる。
14 委任
この要綱に定めるもののほか、補助金の交付について必要な事項は、所管部長が定める。
附則
(施行期日)
1 この要綱は、令和5年4月10日から施行する。
(この要綱の失効)
2 この要綱は、令和11年3月31日限り、その効力を失う。ただし、令和10年度の予算に係る補助金(当該年度の予算で翌年度に繰り越したものに係る補助金を含む。)及び本要綱13の規定については、この要綱は、同日後もなおその効力を有する。
附則
(施行期日)
1 この要綱は、令和5年7月10日から施行する。
附則
(施行期日)
1 この要綱は、令和5年8月1日から施行する。
(経過措置)
2 この要綱の施行の際、この要綱による改正前の各要綱の様式に関する規定により作成され、現に保管されている帳票については、当分の間、この要綱による改正後の各要綱の様式に関する規定による帳票とみなして使用することができる。
附則
(施行期日)
この要綱は、令和6年4月1日から施行する。
附則
(施行期日)
この要綱は、令和6年6月1日から施行する。
附則
(施行期日)
この要綱は、令和6年9月1日から施行する。
附則
(施行期日)
この要綱は、令和7年4月1日から施行する。
附則
(施行期日)
この要綱は、令和7年5月1日から施行する。
附則
(施行期日)
この要綱は、令和8年4月1日から施行する。ただし、附則第2項の改正規定は、令和8年3月31日から施行する。
附則
(施行期日)
この要綱は、令和8年4月20日から施行する。
別表第1(5(1)関係)

別表第2(5(2)関係)

別表第3(7(2)関係)

PDF形式のファイルを開くには、Adobe Acrobat Reader DC(旧Adobe Reader)が必要です。
お持ちでない方は、Adobe社から無償でダウンロードできます。
Adobe Acrobat Reader DCのダウンロードへ
このページの作成担当
建築都市局 住宅部 住宅施策推進課
電話番号:072-228-8215
ファクス:072-228-8034
〒590-0078 堺市堺区南瓦町3番1号 堺市役所高層館14階
このページの作成担当にメールを送る